Beiträge von dougie

    ...also für mich klingt das Blinken nach der Überstromsicherung des Netzteils. Wenn das zu kritisch eingestellt ist, und die Kombination der 4 LEDs ausgerechnet gerade über dem maximal erlaubten Strom liegt, dann schaltet das Netzteil ab und versucht neu zu starten, bis der "Kurzschluss" weg ist.

    Für diese Theorie würde auch sprechen, das es bei drei LEDs nicht auftritt, oder hab ich das falsch verstanden?

    Moin zusammen,

    ich hab ein paar Tage Zeit gebraucht, um mal einiges auszuprobieren. Jetzt bin ich an so nem Punkt, wo ich mal die ein oder andere Meinung gebrauchen könnte.

    Ich hab mir aus einer Aktion mal spasseshalber 15 Stk. der warmweissen 1W COB LED Module gekauft, und mir daraus eine Schlafzimmerlampe gebaut.
    Die Module sind in ein 190cm Alu U-Profil geschraubt, welches in einen passenden Ausschnitt eines Ikea LACK Regalbretts geklebt werden soll.
    Von oben kommt ein Streifen weisses Polystyrol als Abdeckung.

    Sieht aktuell so aus:

    [Blockierte Grafik: http://lh3.ggpht.com/_AX_2XX6Og1w/TPFhM5iyIyI/AAAAAAAAR-U/b9t9MSjaH2g/s800/DSC_5932.JPG]

    Ich hab jedem Modul einen 1 Ohm Symmetrierwiderstand vorgeschaltet und dann jeweils 5 Stück parallel geschaltet.

    Dann hab ich mir 3 Stück der 700mA Powerline Konstanstromquellen gekauft, und die auf 600mA umgetrimmt. Anders gesagt: jede Konstantstromquelle versorgt 5 der Module mit jeweils 120mA (5 * 120 = 600mA).
    Als Versorgung hab ich einfach einen alten 300VA Halogentrafo genommen, den ich hier noch liegen hatte.

    Tja, und dann hab ich mir das mal genauer angesehen.... zuerst auf dem Scope.... und die Regler waren fröhlich am Schwingen.... hum....

    Also mal die Linearregler genauer unter die Lupe genommen. Es handelt sich dabei um eine "Standard Schaltung" mit einer LM317 Referenzspannungsquelle und einem Shunt, mit deren Hilfe ein Operationsverstärker die beiden Spannungen vergleicht und den Strom durch die LED einstellt. So weit so gut.

    Als Leistungstransistor wird ein MJE15030G verwendet. Ein NPN Bipolar-Transistor, der laut Datenblatt einen Stromverstärkungsfaktor von 40 hat. Der OP, der den Transistor ansteuert, ist ein LM358 von TI, und der kann einen maximalen Ausgangsstrom von ca 10 mA....

    Wenn ich jetzt mal 10mA * 40 rechne, komme ich auf einen Strom von maximal 400mA, bei dem der OP überhaupt noch vernünftig regeln kann. Klar, der Kurzschlussstrom des OP liegt höher, aber das halte ich nicht für korrekt weil nicht mehr im linearen Bereich des OPs.

    Ich hab den MJE15030G runter gelötet und einen IRF530 aufgelötet. Das ist ein MOSFET, der nur mit der Spannung gesteuert wird. Das sollte zumindest das Problem mit dem OP lösen.

    Dennoch wird die Schaltung sehr instabil, wenn der Voltage-Drop zu klein wird. Die COB Module haben eine Forward-Voltage von ca. 9V, und wenn ich insgesamt 1,8A für alle 15 Module aus dem Trafo ziehe (Normaler Brückengleichrichter und 4700µ Elko), dann reicht die vorhandene Brummspannung aus, den Regler schwingen zu lassen. Gefällt mir gar nicht!

    Da der Trafo zwei Primärwicklungen hat (230V und 245V), hab ich versuchsweise die 230V Wicklung genommen, um die Ausgangsspannung etwas anzuheben. Dann ist genug VoltageDrop über den Reglern, das diese nicht schwingen. Dafür wird das Ganze natürlich dann warm, weil die Verlustleistung höher wird. Ich hab so etwa 60% Wirkungsgrad, ohne die Verluste im Gleichrichter.

    Gedanklich hab ich das Thema Linearregler eh schon abgehakt. Gestern abend hab ich mal eben eine kleine Versuchsschaltung mit einem MC34063 Schaltregler aufgebaut, und mache aus ca. 12V Eingangsspannung 27V Ausgangsspannung. Ziel soll es sein, von den 15 COB Modulen jeweils drei in Reihe zu schalten, und dann 5 solche Gruppen parallel.

    Das wären dann 27V und 600mA, die ich zur Verfügung stellen müsste. Das schafft der MC34063 nicht allein sondern braucht wohl einen externen Schalter, der die hohen Ströme verkraftet.

    Ungeklärt ist noch die Frage, wie ich das am Ende mit der Dimmung mache. Die Lampe ist zu hell, um sie immer bei 100% laufen zu lassen, daher muss der Schaltregler auch dimmbar sein (z.B. mit einem PWM Signal, was ich noch erzeugen kann). Das geht mit dem MC34063 nur über Umwege.

    Frage: wie würdet ihr das machen?

    VG
    Ralf

    Ja, das mit der Ladungspumpe ist richtig, aber wenn es um Audio-Eingangs-Signale geht, können die ja auch negativ sein. Daher arbeitet der OP als Vollwellen-Gleichrichter. Und der braucht dafür auch eine negative Versorgungsspannung.
    Das Ergebnis der Gleichrichtung ist in jedem Fall positiv, und somit die Eingangsbedingung des LM erfüllt.

    VG
    Ralf

    Ich dachte ich stell mal die ein oder andere Balstelei vor, die ich im Laufe der letzten Jahre aufgebaut habe.

    Aussteuerungsanzeigen gibt es wie Sand am Meer, mal besser mal schlechter.
    Die hier ist die beste, die ich kenne.

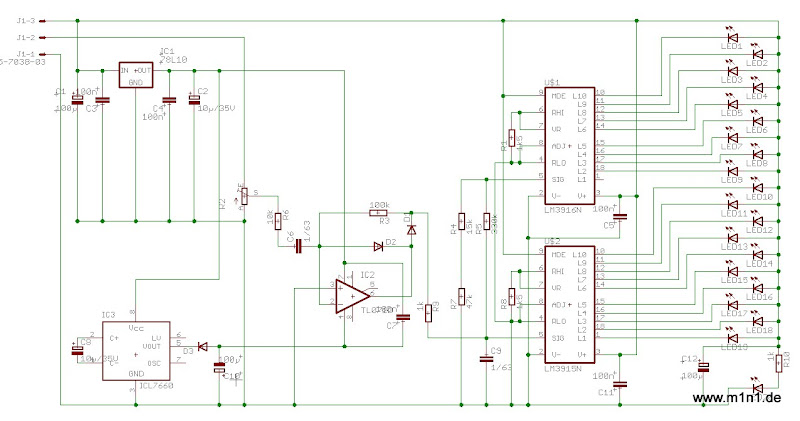
    20 LEDs mit gewaltigen 43dB Anzeigenumfang. Die Schaltung hab ich mir aus nem alten (war es ELV?) Projekt geklaut, und nur die Platine neu gemacht. Ich wollte unbedingt einen Mono-Aufbau, um flexibel sein zu können, wie viele Kanäle ich damit aufbaue.

    Die Anzeige verwendet die beiden bekannten LM3915 und LM3916. Diese halten den externen Bauteilaufwand sehr gering. Zudem wurden diese beiden unterschiedlichen Treiber ICs verwendet, um eine hochpräzise Anzeige auch über den gesamten Bereich zu ermöglichen. Der Anzeigebereich reicht von -40dB bis +3dB. Der LM3915 steuert logarithmisch von -40dB bis -13dB 10 LEDs an, mit jeweils 3dB pro LED. Der LM3916 ist gemischt logarithmisch und linear. Der Bereich um 0dB ist besonders fein in 1dB Schritten abgestuft, um eine präzise Aussteuerung um diesen kritischen Punkt zu ermöglichen.

    [Blockierte Grafik: http://lh4.ggpht.com/_AX_2XX6Og1w/SZsBjKPs3NI/AAAAAAAAItI/iJO72N1qT0Q/s800/DSC03488.JPG]

    Wenn Interesse besteht, kann ich Schaltplan und Platinenlayout hier mal posten.

    VG
    Ralf

    Schön gemacht!

    Nur mit den Schrauben musst du aufpassen! Diese sind aus Polycarbonat und nicht wärmestabil.
    Anders gesagt: wenn die warm werden, werden sie weich und dehnen sich. Ich hatte vor zwei Jahren
    damit mal Transistoren auf ner Kühlschiene befestigt, und alle die Transistoren, die warm wurden, sind gestorben, weil sie zu heiss wurden.

    Ich hab danach wieder M3 Schrauben und Isoliernippel genommen und alles war gut.

    In wie weit das bei deiner LED Lösung von Belang ist, weiss ich nicht. Aber ich mach um diese Platikschrauben seitdem einen Bogen.

    VG
    Ralf

    Also ich würde das über DMX steuern, weil es einfach ein "Bühnen Standard" ist, an den du alle möglichen Sachen anschliessen kannst.

    Schau doch mal z.B. bei Monacor nach DMX Controllern. Da bekommst du ein USB Kabel, was an der anderen Seite einen DMX Stecker hat.

    DMX Emfänger gibt es wie Sand am Meer oder man kann sie auch relativ einfach selber bauen.

    Steuerung per Musik, Computerablaufprogramm oder was auch immer..... Software ist beim Controller dabei.

    VG
    Ralf

    ...ich muss sagen, das ich Behringer gar nicht so verkehrt finde. Zu den Endstufen kann ich nichts sagen, die kaufe ich auch aus der IMG Stage-Line Serie von Monacor... aber das hier ist ein Teil meines Audio-Mess-Equipments, und das funktioniert sehr gut.

    Oben Digital Crossover Network (Elektronische Frequenzweiche)
    Mitte Digital Equilizer & Echtzeit Analzer (Die eierlegende Wollmichsau zur Frequenzgangeinstellung)
    Unten Endstufe

    [Blockierte Grafik: http://lh5.ggpht.com/_AX_2XX6Og1w/S8HDotS9-dI/AAAAAAAAPtE/buKBBAgr928/s800/DSC_3512.JPG]

    Cool! Ne 9V Batterie mit drei Anschlüssen! :thumbup:

    Egal was der für'n Kraut raucht, ich mach da lieber nen Bogen drum.

    Nee im ernst: der untere Anschluss des Potis muss an Plus, und der Mittelanschluss des Potis an die Basis.

    So lange der Laser auf die Photozelle leuchtet, zieht diese die Basis gegen Masse. Ist der Laserstrahl weg, springt die Spannung richtung Plus und steuert den Transistor auf.


    That's it.

    ok danke, aber irgendwie bin ich jetzt immer noch verunsichert, ob ich mir diesen oben verlinkten verstärker noch kaufen soll, einen mit 6 Ohm Impedanz kann ich nämlich leider nirgendswo finden...

    Achso, also ist der doch nicht so verkehrt mit seinen 8 Ohm Impedanz!! Danke 8o

    Nein, du sollst diese 20W Schrott Kiste NICHT kaufen! ;)
    Such dir einen gebrauchten Verstärker mit ca. 2x 70W Sinusleistung und du wirst zufrieden sein!

    ...dan schau dir bitte die Kundenrezensionen der DX Produkte mal genauer an: bei drei von 4 Kunden überleben die Steuereinheiten die erste Woche nicht. In D hast du Gewährleistung und kannst so etwas ggf. problemlos umtauschen. Versuch das mal bei DX!

    Der Satz allein sagt doch schon alles. :thumbdown: Wenn die Leistung des Verstärkers über der Belastbarkeit der Lautsprecher liegt, werden diese auf jeden Fall beschädigt. Die Schwingspule brennt ab oder die sind am mechanischen Anschlag oder beides.

    Doch, das ist so richtig, auch wenn es sich auf den ersten Blick komisch anhört. Zongo hat das völlig richtig erklärt.

    Vielleicht kann ich noch was hinzufügen: ein leistungsschwacher Verstärker fängt früher an zu verzerren (Clippen), als ein leistungsstarker. Das (geübte) menschliche Ohr nimmt das vielleicht wahr, misst dem aber nicht viel Bedeutung bei.
    Das Problem dabei: das Clipping fügt dem eigentlichen Musiksignal einen gewaltigen Anteil hochfrequenter Frequenzanteile zu. Selbst der leistungsstärkste Hochtöner hält aber nur ca. 5W an Sinusleistung aus. Das Resultat: der Bass wummert noch relativ normal vor sich hin (weil der Verstärker ihm ja eh nicht gefährlich werden kann), aber der Hochtöner ist auf einmal stumm, weil seine Schwingspule verbraten ist.

    Das passiert mit einem starken Verstärker nicht. Da merkt man irgendwann, das der Bass anfängt zu "pumpen" oder die Schwingspule auf der Polplatte des Magenten aufschlägt. Das hört sich so grausam an, das man freiwillig sofort leiser macht.

    Hoffe das hilft zur Klärung beizutragen.

    VG
    Ralf


    PS Bitte vergiss das mit der Impedanz! Alle Verstärker können Lasten von 4Ohm oder mehr treiben. Das schliesst deine 6 Ohm Teile mit ein.